“发现她检查出来这个病后,我掏钱带她去治疗,从结婚到治疗陆陆续续花了约50万元。”江西南昌县的罗先生说,婚后不久,妻子李女士便检查出有先天性双子宫加单侧肾缺失,他怀疑妻子故意隐瞒,再加上对方不愿继续共同生活,于是选择离婚。
考虑到因结婚导致家庭困难,家中还欠有外债,罗先生想将部分彩礼及黄金钻戒追回。经一审法院判决,李女士应返还部分彩礼4万元和钻戒一枚,罗先生对此判决感到不满,于是提起上诉。“一审我要80%的彩礼黄金,二审我只要求50%-60%。”他说,目前二审已开庭,正等待最后的结果。
当事人:婚检时并未做相关检查,女方未提及
今年31岁的罗先生告诉九派新闻记者,李女士比自己小四岁,两人是相亲认识的,婚前未同居。2023年10月份,他与李女士举行婚礼并同居,给付了女方26.8万元彩礼及黄金钻戒。
结婚后不久,他发现李女士身体有问题,“她一直来月经,来个不停。”随后,便在当地妇幼保健院检查,发现其为先天性双子宫和单侧肾缺失。
罗先生说,知道李女士的病情后,他立即带对方治疗,但治疗一段时间后,女方不知因何原因不太愿意配合治疗,也不愿意和自己共同生活。
他称,婚检时并未做相关检查,女方也未提及,因此并不知道女方患有该病。婚后,李女士只是通过喝中药治疗,喝了两个疗程仍没有效果。回忆共同生活时,李女士也提过自己不想要小孩,但他没有在意,现在想来或许是在暗示身体状况。
之后,罗先生及家人前去女方家中,想让李女士跟罗先生继续共同生活,但女方父母态度坚决。“那我就说不愿意共同生活,就好聚好散,去领了离婚证。”罗先生说,自己一直未向对方提彩礼返还一事,直至起诉。
罗先生说,开庭时女方坚称不知道自己婚前患有先天性疾病,自己也没有在起诉前质问其为何隐瞒。他表示,结婚加治疗费用大约花费了五十万左右,父母每月工资不过几千元,几乎掏空了家里的积蓄,其中有部分是父母找亲戚借的钱。这件事也对他和家庭产生了影响,“左邻右舍会议论你,现在经济条件不允许也不打算再婚。”
目前他的诉求是返还彩礼跟黄金首饰等,“像结婚时的红包钱等我都没要,一审我只要80%,判给我彩礼4万元和钻戒。二审我要求50%-60%,二审结果暂时没出来。”他补充说,现在他缺少女方提前知晓自己身体情况,隐瞒先天性疾病的证据。
他认为自己在婚姻期间尽到丈夫的责任。
律师:先天性双子宫单肾不属于法律明确界定的“重大疾病”范畴
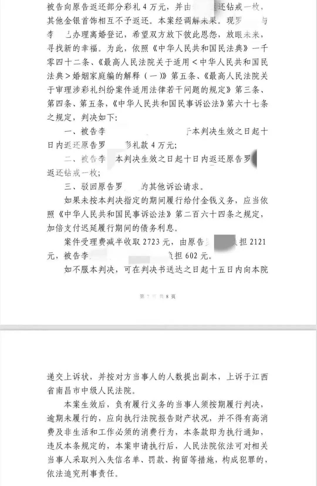
受访者提供的判决书显示,一审法院认定事实为,原告罗先生与被告李女士于2023年9月22日登记结婚,当年10月2日举行婚礼后开始同居生活。
为缔结婚姻关系,罗先生向女方支付26.8万元,并给付两条黄金项链、一根黄金手链、一个黄金手镯、一枚黄金戒指、一对黄金对戒、一枚钻戒,其中黄金首饰花费45901元,钻戒花费16150元。陪嫁物品价值1.5万元。
判决书。
同时查明,经江西省妇幼保健院诊断,李女士先天性双子宫双宫颈,单侧肾缺失。2024年6月13日,双方因感情不和,办理了离婚登记。
该院认为,罗先生支付的26.8万元应属高额彩礼,两人共同生活时间较短,婚姻长期共同生活的目的并没有达成,被告应返还部分彩礼4万元和钻戒一枚。
对此,河南泽槿律师事务所主任付建认为,根据《民法典》1053条规定:一方患有重大疾病的,应当在结婚登记前如实告知另一方;不如实告知的,另一方可以向人民法院请求撤销婚姻。请求撤销婚姻的,应当自知道或者应当知道撤销事由之日起一年内提出。
至于重大疾病参照我国《母婴保健法》的相关规定,先天性双子宫单肾不属于法律明确界定的“重大疾病”范畴。但隐瞒该疾病不是返还彩礼的法定事由,男方能否要求返还彩礼,关键在于共同生活状况和彩礼给付对男方家庭经济造成的影响。在罗先生的案例中,两人共同生活时间短,且彩礼数额巨大,导致男方家庭经济困难,法院基于这些因素判决女方返还部分彩礼和一枚钻戒,是合理的。
其表示,男方可收集女方隐瞒疾病的证据,如聊天记录、就医记录等。也可尝试与女方及其家人协商,要求部分返还彩礼。若协商不成,男方有证据证明因给付彩礼导致生活困难的,可重新向法院提交证据。
编辑 丁春霞
责编 唐海波
审核 段钦中
