南国早报全媒体记者:赵敏
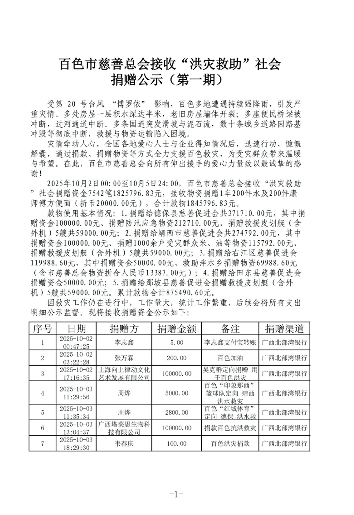
10月6日晚,百色市慈善总会发布10月2日至5日期间的收捐资金及使用基本情况(第一期)。这份涵盖4天捐赠数据的公示,不仅完整呈现从10万元大额捐款到0.01元小额捐赠的所有记录,还精确标注捐赠人信息、捐赠时间及资金用途,以“分毫必晒”的透明度引发广泛好评。
南国早报全媒体记者注意到,此次公示的收捐资金表长达319页,每一条记录均包含捐赠日期、捐赠方、捐赠金额、捐赠渠道等内容。其中,既有明星及企业捐赠的10万元整笔款项,也有个人通过线上渠道捐赠的0.88元、0.10元、0.01元零散金额;部分注明“定向用于百色洪灾”“定向德保洪水救灾”的款项,均在“备注”栏中明确标注;“日期”栏中标注精确到秒。
这份详尽的公示打破了传统慈善机构“汇总式”公示的惯例,将以往容易被忽略的小额捐赠完整纳入公开范围。有网友称,看到了自己的捐款记录,并为百色加油;还有网友截图晒出明细中“0.01元”的捐款记录,配文称“这不是在做账,这是在打造一本透明到发光的慈善日记”。

▲百色市慈善总会共接收社会捐赠款物184万余元。
7日上午,百色市慈善总会秘书长邓兴凤告诉记者,根据慈善法要求,每一项收支都应公开透明,他们一向如此。此次灾情紧急,关注广泛,涉及捐款人多,需快速公示以满足公众对捐款数量、金额、流向的知情权,增强监管方与捐赠人的信任。因此,工作人员加班加点统计捐赠名单及款物使用基本情况,并予以公示。
“一分钱也是在做慈善,也是一份爱心。”邓兴凤说,每一笔善款都承载着社会信任,他们有责任把捐赠记录、资金用途等信息完整呈现给大家。同时,他们更主张慈善应量力而行,有钱出钱、有力出力。因此,除捐款外,转发、点赞、宣传及志愿者付出劳动等均是支持慈善的不同形式。
邓兴凤透露,目前,救灾工作仍在继续,爱心人士及企业对抗洪救灾的捐款捐物也在持续,百色市慈善总会虽仅有几名工作人员,需兼顾采购、搬货等工作,但仍会全力推进公示事宜,采购物品及单价、第一期支出明细和第二期捐赠名单等将在这两天公示,接受社会监督。

▲捐1分钱也是一份爱心。公示截图
此次百色市慈善总会的“分毫级”公示,为慈善行业信息公开提供了新参考。业内人士指出,当前公众对慈善机构的信任建立在透明化基础上,从“汇总公示”到“逐条公开”的转变,不仅能打消捐赠者顾虑,更能激发社会各界参与慈善的积极性,为慈善事业健康发展注入动力。
本文由南国早报原创出品,未经许可,任何渠道、平台请勿转载。违者必究。
编辑 谭双梅
校对 黄少华
责编 唐海波
审核 张若凡
