微号有特色

南国早报

ngzbnews

南国微生活

nanguowei

南国小记者

ngxiaojizhe

车广西

ngzbqczk

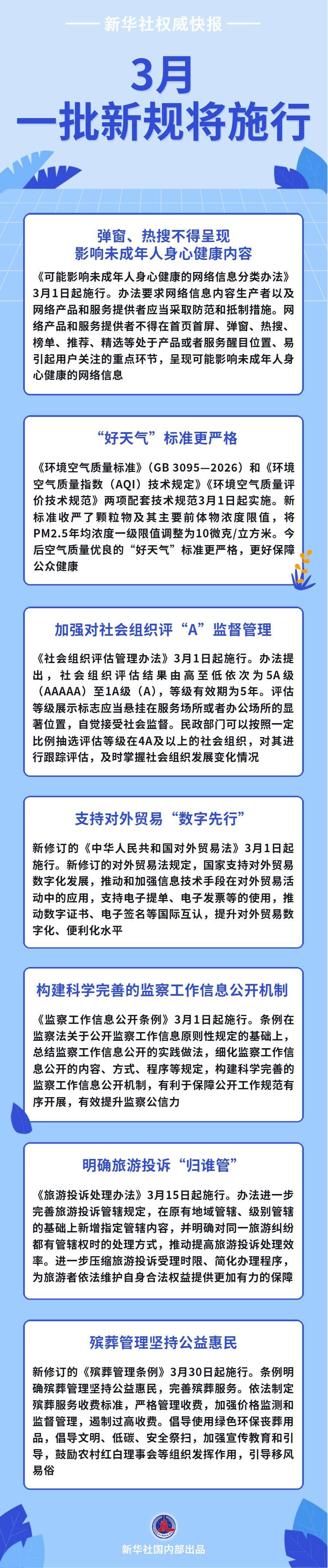
3月,一批新规将施行

来源:新华社 发布时间:

首页首屏、弹窗热搜等不得呈现影响未成年人身心健康的网络信息;“好天气”标准更严格,更好保障公众健康;加强对社会组织评“A”监督管理……3月,一批新规将施行,一起来看!


编辑 吴思思

责编 唐海波

审核 张若凡